曾几何时,女性素面朝天羞于装扮;如今,十六岁的小姑娘都能侃侃而谈CPB、兰蔻……哪个姑娘还没几根唇膏呢?
始于这一代青年的颜值革命,正在从新定义我们的生活,也让原有的传统的化妆品产业在消费升级浪潮中焕发出新的生机,形成了新的市场格局和机会。
化妆品市场是一个很广义的概念,我们用的日化洗护、香水、防晒,都包含在这个大的细分市场中。以唇膏为代表的护肤品和彩妆需求疯狂生长,涌起除了一波诞生新品牌的机会。所以在这个关键变革的时期,我们需要再次来盘点和梳理一下这个行业。
在这篇文章里,小七会带给你以下三大块内容:
1、中国化妆品市场背后的女性护肤和变美金矿到底有多大?
2、4000亿大市场里有哪些掘金玩家?竞争格局是怎样的?有哪些商业模式值得关注?
3、化妆品行业的发展趋势与投资机会到底在哪?
01 市场规模与现状
1.1 护肤品和彩妆品中的大机遇
了解化妆品先要了解它的定义,正所谓擒贼先擒王。
广义的化妆品是指:以涂抹、喷洒或者其他类似方法,散布于人体表面的任何部位,如皮肤、毛发、指趾甲、唇齿等,以达到清洁、保养、美容、修饰和改变外观,或者修正人体气味,保持良好状态为目的的化学工业品或精细化工产品。

来源:欧睿国际
从国内化妆品市场的构成情况来看,护肤品、护发产品、口腔护理产品、沐浴用品和彩妆是前五大品类,贡献了90%的市场销售额。2012-2016年,化妆品整体市场增长稳定。

来源:欧睿国际
目前我国是仅次于美国的第二大化妆品消费国,而今天我们来聊聊其中突出的两个子行业——护肤品和彩妆。
①护肤品:包括面部护理、身体护理、手部护理和护理套装四大品类,是化妆品行业中规模更大的子行业。2016 年我国护肤品市场规模为1,692.7 亿元,占化妆品整体市场50.7%的份额;其中面部护理、身体护理、手部护理和护理套装分别为1,478.3 亿元、42.8 亿元、45.0 亿元和126.6亿元。
2012-2016 年护肤品市场的年均复合增长率达到7.5%,增速高于化妆品行业的整体增速,且是增幅更大的子行业。

数据来源:欧睿国际
②彩妆:彩妆是指具有色彩及修饰功能的化妆产品,遵循一定的上妆程序,能够达到弥补面部缺陷,美化容貌,提升个人外在形象的目的。
2016 年我国彩妆市场容量为283.1 亿元,占化妆品整体市场8.5%的份额;其中脸部化妆品、眼部化妆品、唇部产品、美甲产品和彩妆套装分别为138.2 亿元、60.4 亿元、71.5 亿元、4.8 亿元和8.2 亿元。
2012-2016 年彩妆市场的年均复合增长率为11.8%。

数据来源:欧睿国际
经过多年消费习惯的培养,护发产品、沐浴用品和口腔护理等基础日化产品的发展早已进入稳定期,而护肤品和彩妆市场增长迅猛,是目前拉动整个化妆品大市场增长的主力军。
那么是什么驱动着这两大品类市场容量的增长呢?未来的上升空间还有多大?
①“化妆品人口”不断增长
化妆品跨国企业日本资生堂在中国提出过一个有趣的概念:“化妆品人口”,即1)居住在城镇;2)年龄大于20 岁的女性;3)年收入不低于30,000 元人民币。
“化妆品人口”是潜在的核心化妆品消费人群。据资生堂统计,中国的“化妆品人口”已由2005 年的2,200 万人已增长到2010 年的1 亿人,预计2020 年将达到4 亿人,远超日本2010 年的5,600 万人核心“化妆品人口”。
② 消费习惯变化,人均消费逐年攀升
2012 年美国、日本和韩国的人均化妆品消费额分别是中国的15 倍、9 倍和7 倍。虽然2014年我国人均化妆品消费支出增长至35.04 美元,与美国人均350.5美元的消费额相比还有较大差距。
③ 产品受众向两端延伸
据调查,欧洲40-59岁的女性面部护肤品的消费金额接近25-39岁女性的两倍,而60岁以上的女性几乎占了34%的面部护肤品市场。这些数据反映了发达女性的化妆品消费随着年龄增长相应提升。
我国现有的中老年消费者未经历过完整的化妆品教育,这片 “黄金市场”还处于开发不足的状态。随着现有20-39岁青年女性年龄增长,与现有老年消费者不同的经济实力和消费习惯使这一群体化妆品消费升级的现象非常显著,进而复制欧美成熟市场。
现阶段我国年轻女性的消费远高于老年女性,且化妆品消费仍有年轻化的趋势。消费群体向两端延伸,消费曲线会由此产生明显的变化。
④ 消费结构多元化
消费习惯充分培养的消费者会对护肤品与彩妆的功能、种类已提出了更高的要求。定妆喷雾,眼部打底,遮瑕,精华导入……今后的化妆品市场,除基础的面部唇部产品,功能升级的新概念面部化妆品将更受追捧。

彩妆增长预期 数据来源:欧睿
根据欧睿的预测,护肤品、彩妆、防晒用品三大品类至2021 年其市场规模将分别达到2,236.8 亿元、439.6 亿元和82.4 亿元规模,2017 至2021 年年均复合增长率分别为5.8%、9.2%和8.5%。

1.2 行业特点与现状
化妆品生产制造环环相扣,卫生与品质标准严格,分工也细致明确。纵观整条产业链,可以将之分为原料采购、产品研发、加工生产、终端销售四个环节。
a.原料采购
化妆品原料主要包括水、甘油、乳化剂、稳定剂、油脂、功能性添加剂、粉体、珠光颜料、香精等;包装材料包括纸包装、塑料包装、软包装膜袋和玻璃包装等。
原料占化妆品生产成本的比例约为20%-40%,包装材料占化妆品生产成本的比例约为30%-50%。
化妆品产业上游的原材料产业发展较为成熟,竞争较为充分,日化产品厂商对上游供应商不存在依赖关系。
实力较强的日化企业与上游企业一般都能够建立长期合作,合作关系比较稳定,加之行业整体毛利率高,上游行业价格波动对该类企业的影响程度较小。
b.产品研发与加工生产
化妆品企业生产与研发有两种情况,依托自有生产线自行生产和委托生产,后者也就是我们所熟悉的化妆品代工。
代工模式分为两种,OEM模式与ODM模式。
OEM:客户提供配方,根据客户的要求完成原材料的采购与生产,试制样品后客户下单。
ODM:根据客户的品牌策划,对产品的要求进行配方研发、试产,产品贴牌,以研发能力为核心竞争力。

当企业自建生产线产能不足或工艺受限时,无论中外企业,往往会采用委托生产的方式。这时,代工企业就会帮助品牌方承担生产与部分研发的职能。
与委托其他厂家生产的方式相比,自主生产方式在生产工艺控制与产品质量检测等方面具有一定优势。
在全球化进程中,也涌现了大批与知名国际品牌合作的研发和技术成熟的代工企业,诺斯贝尔、美思爱、美爱斯、易肌雪等厂商已实现新三板挂牌。
但就目前来讲,国内化妆品工厂只有少数几家有足够强的科研能力,他们大多数为化妆品市场中高端品牌服务着。大多数的化妆品工厂工程师水平都达不到研发水平,这也是国内中低端化妆品出现同质化的根本原因。
c.终端销售
从销售模式来看,大多数化妆品企业采用经销为主,直销为辅的方式。(只有一个例外,只采取直销模式的玫琳凯,其在中国100亿的产销额甚至已经超过了雅诗兰黛,神秘的直销渠道真是让小七望洋兴叹啊。)
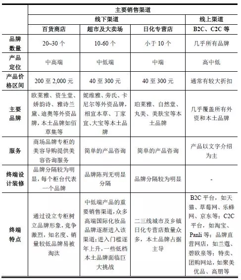
从销售渠道来看,化妆品行业渠道多样。传统销售渠道包括百货、超市及大卖场、日化专营店等线下实体流通渠道,而近几年以电子商务为基础发展起来的B2C、C2C 等电商渠道发展势头迅猛。

来源:欧睿国际 统计口径为包括护肤品、彩妆、防晒、香水、男士系列、沐浴、止汗香体、口腔卫生、婴儿护理等全部美容及个人护理用品。
在更为细分的护肤品和彩妆品领域,化妆品企业一般都会根据企业实力、品牌定位等选择多种销售渠道并存的方式。

彩妆品销售渠道占比 来源:欧睿国际
超市及大卖?。喝栈?、大众护肤品的主要销售渠道。
百货专柜:自彩妆产品进入市场以来,百货渠道占比一直高居各销售渠道之首,是彩妆产品,尤其是高端彩妆产品、中高端护肤品最核心的销售渠道之一。
未来百货专柜作为彩妆销售关键渠道的地位将长期保持,百货专柜为客户提供体验式服务及定制化服务、品牌宣传、产品展示等核心作用将愈加凸显。
日化专营店:是指专门从事化妆品销售的零售商,汇集了化妆品、彩妆、香水、日化用品多种品类,向顾客提供专业的美容服务。
目前,连锁品牌的专营店在渠道管理、品牌代理、会员经营上都体现出极大的整合优势。外有屈臣氏、万宁,内有娇兰佳人、唐三彩等,连锁店门店数可以占到世面上的60%,并呈不断扩张的态势。
而国内化妆品专营店一般规模较小、数量众多且分布广泛,在二三线城市及乡镇地区拥有较大的基数。由于国内还没有形成规模较大的、针对化妆品专营店的经销商,品牌方需要通过分散的经销商向其销售产品,存在很大整合空间。
由于线下化妆品零售额整体下滑,已经促使中小型化妆品连锁店主动出击进行资源整合。结成区域性联盟。四川地区的羽喆林、云南佳联家,都是多家小连锁品牌区域整合的结果。
电商渠道:国际高端品牌受品牌定位和渠道资源限制,往往只能覆盖到一二线城市,三、四线城市则被中低端产品占领。电商渠道在信息展示、信息传播、信息分享等方面的优势打通了不同定位品牌在不同区域的渠道限制。
与国产品牌相比,外资高端化妆品品牌在进入电商渠道时显得更为谨慎。毕竟渠道的选择需总要与品牌定位相契合,就像下面这张表格,不同渠道会显示出明显的品牌阶梯。

值得一提的是,近年来屈臣氏、娇兰佳人等CS渠道销售额下滑,单品牌门店介于专柜和日化专营店之间的暧昧特质,被娇兰佳人董事长蔡汝青称为未来十年一个强劲的零售模式。
(日化产品在终端销售中的化妆品店、日化店、精品店系统所构成的销售终端网络系统被统称为CS渠道。)
在单品牌门店大早上,欧美品牌有欧舒丹,科颜氏,韩系化妆品有Innisfree、伊蒂之屋,国内主打草本概念的佰草集、林清轩也纷纷建立起了单品牌门店。
与百货专柜相比,单品牌更大的特点就是更丰富的产品品类和试用体验。顾客在店内的停留时间被有效延长,标志性的装修也更能传递品牌理念。

这一点其实很类似服饰品牌。产品生命周期短的时尚产业,在供应链管理、营销方面其实有很多共通之处。小七会在第2部分里详细解析时尚产业和MCN模式启发下,现有代工模式主导的供应链的特点和机遇。
总结一下化妆品产业现有特点:
1.外资企业主导,但市场集中度不高,存在较大长尾效应。
目前国内的化妆品生产企业约有5000余家,其中中小型化妆品企业占到总数的90%,但市场份额不到20%。虽然跨国企业占据优势市场地位,但整体市场集中度依然不高,前十大企业市场占有率不足50%。
化妆品行业总体市场较为分散,超过1%份额的品牌已是市场上比较知名和常见的品牌。
但由于化妆品消费极具个性化特点,不同的性别、年龄层次、收入结构、消费理念都会形成不同的消费诉求,少数几家跨国企业并不能满足所有需求,形成较大的个性化需求缺口。
由此,国内化妆品行业形成较大的长尾效应,优质与个性化中小品牌存在较大的市场空间。
2.重营销,资金壁垒高。
化妆品产业极度依赖广告营销,渠道的维护也需要丰富的运营经验与管理团队。与所占比例动辄过半的营销费用相比,研发只能占到1%-3%。

3.高端产品定位明确,中低端产品面临同质化。
高端品牌领域外资企业的竞争已趋近白热化,而对于尾端的中小企业,品牌缺乏明确定位,可替代性极强。
另外,除了少数自有生产线、研发能力强的大品牌,大部分中小企业的研发和生产还依赖于OEM/ODM。哪怕市场为中小企业留着个性化的切入口,习惯于大批量生产的OEM/ODM也很难满足中小厂商的个性化需求。
无论是主动与被迫,都造成了化妆品同质化的趋向。
02 主力玩家大盘点
2.1 玩家盘点
2016 年国内化妆品市场销售排名前十的企业基本为欧美及日韩等跨国企业,国内企业仅有上海上美化妆品有限公司、上海百雀羚日用化学品有限公司和伽蓝集团在列,分列榜单靠后位置。
面对资本,这几家本土企业显得较为谨慎。目前,护肤品与彩妆业务上市公司只有老牌化工厂家上海家化及珀莱雅化妆品有限公司。

根据营销模式和品牌战略的不同,全部玩家可分为以下三类。
1.拥有自建生产线的大型日化集团、化妆品集团
这一类的厂商是市场上的霸主。以宝洁、欧莱雅、雅诗兰黛、资生堂等外资企业为代表,其旗下不仅有护肤、彩妆、日化产品丰富的产品线,其品牌差异化战略,形成了阶梯型分布的多维布局。
而国内老牌日化厂商如上海家化,虽然已经初步形成类似布局,渠道却多集中于KA和商超,品牌阶梯也不够丰富。
其他依托于美妆品起家的上海百雀羚、伽蓝集团、上美等,多品牌并线发展,只能说初步形成集团化规模,且品类多为护肤品,在彩妆品牌培养上后继乏力。
基于以上小七根据现有玩家做了个不完全统计,可见高端品牌的培育仍是本土企业的短板。

而外资企业的优势更多体现在:
①品牌梯队更全面
外资集团品牌梯队的行程得益于全球并购视野和积极本土化扩充。
欧莱雅旗下品牌除少数染护类自有品牌,其他品牌几乎都是扩张过程中并购而来。在中国,从2003年的小护士到2013年的美即面膜,欧莱雅也从未停下并购的脚步,为本土化进行积极的尝试。
然而这种并购往往面临着渠道管理、品牌定位方方面面的水土不服,最后惨淡收场。与此对比,自主研发能力更强的日本资生堂针对中国市场设立“泊美”“ZA”“欧珀莱”等区域性品牌,针对各自的细分市场则表现更优。
②更重视科研投入
跨国企业重视科研投入。从比例上看,欧莱雅、花王等国际品牌研发投入占总营收比例更高。
巨大的体量使这一比例换算为数字十分惊人。欧莱雅年研发投入投入能达到8.5亿欧元(约61.9亿人民币),比例更低的雅诗兰黛和爱茉莉也能达到13亿和4.6亿的研发规模,均远超上海家化1.3亿的研发投入。生产线更单一普通化妆品企业这一数据只能达到千万级。

同样是集团化战略,在品牌策划、产品开发、质量保障、市场营销、广告投入、售后服务等诸多方面,本土企业都难以与跨国企业相抗衡。
2. OEM/ODM起家的本土中小型化妆品玩家
虽然代工厂商数量多、质量参差不齐,但在与国际知名品牌多年合作的过程中,已经涌现大批技术成熟、品质稳定、品控严格的代工厂商。 目前在新三板挂牌的21家化妆品制造企业中,至少5家企业专业从事OEM/ODM业务。
代工业务之外,很多厂商会在也会依托自有生产线和质量监管体系创建自有品牌,产品流向商超、专营店、美容院、微商……OEM/ODM企业,在化妆品产业扮演着重要角色。
知名国牌彩妆品牌玛丽黛佳、火烈鸟、查名一猫等,也是同一家母公司上海创馨OEM起家、同时运营自营品牌的结果。
即使在化妆品研发领域较为领先,但是品牌经营方面,公司与同行业大公司相比处于劣势,大部分代工厂商没有形成面向最终消费者的品牌化妆品。
3.初创型彩妆品牌
而市面上大部分初创型的彩妆品牌,由于没有能力投资设厂或技术研发,基本采取代工模式。
这一类的品牌往往面临着严重的同质化竞争,如何找准细分市场并加大品牌营销投入,是未来的主要发展方向。

2.2 特色商业模式
2.2.1单品类的深度耕耘
对于同质化严重的中低端市场,单品牌、单品类的战略往往能帮助一个品牌快速地找准定位、切入市场,丸美的眼霜,韩束的红BB……集中的营销和单品口碑引导下,帮助成就品牌影响力。
而提到单品引爆口碑,前有港股上市的美即,后有御泥坊、一叶子,还有什么比面膜更能够快速地成就一个品牌?

2010年至2014年间,中国的面膜销售额以复合年增长率19.72%的速度增长,为同期中国护肤品行业内增长最快的领域,2015年,中国面膜市场规模为19.7亿美元,占同期全球面膜产业规模的25.62%,成为护肤品、彩妆之外又一大品类。
为什么不是别的,偏偏是面膜更容易出爆款?
①消耗速度快、消费频次高、全年龄化——需求量大
对比需要长期投入、短期见效难的护肤品,面膜的即时功效性使女性的购买频次更为频繁,具有稳定、连续的市场刚性需求。
②产品时效性长,属于“标准品”——规模化生产
相比护肤与彩妆,面膜的消费者诉求相对单一,面膜产品规格、功效相差不大。
另外产品生命周期长,虽然市场追捧的材质、产品形态(比如无纺布面膜→隐形面膜,贴片面膜→泥状面膜)会产生变化,但总体来说,不易出现“过季”“过时”,可以实现大规模标准化生产。
②用户忠诚度低——便于切入
对面膜的选择不限于单一品牌,新品牌易切入市场。
④成本低而定价不透明——高毛利率。
用户对市面上面膜的功效缺乏辨识能力,这为厂家定价营销提供了空间。
⑤市场未饱和——增长可观
虽然面膜产品如此火爆,对比其他亚太,我国39.2%面膜的市场渗透率还有很大提升空间。

类似的特点有没有让你想到另外一个大火彩妆品类?没错,就是大火的唇膏。
“口红经济”已经炒了好几年。如果和面膜对比,不难发现,为什么唇膏也会成为爆品切入口。

如果说“美即”、“我的美丽日记”“御泥坊”等大众品牌还能在面膜市场能占据一席之地,那么唇膏市场目前的仍是国际的主场。
毕竟相比标准品面膜,唇膏产品更强调个性化、品味的表达,论口碑、知名度、营销力度,中小品牌都难以与大品牌比肩。
难道说这样一种爆品就没有切入空间了吗?网红经济或许能给美妆厂商一些启发。
2.2.2网红经济与柔性供应链
网红经济大家都不陌生。相比国内,国外的网红运作体系更为成熟,如何让网红流量变现,与美妆的牵线似乎是必然结果。
卡戴珊家族的金小妹Kylie Jenner于2015年开创其个人品牌Kylie Cosmetics,唇膏上线几秒钟便一抢而空,形成一支难求的局面。金小妹依靠这一品牌的成功,18个月内豪赚4.2亿。
大流量网红已不再满足于和现有品牌推出联名产品。网红是怎么和上游供应体系搭上线的?
提起金小妹背后的化妆品生产公司Seed Beauty大家也许不熟悉,但如果提到欧美最火的互联网彩妆品牌Colourpop,想必都不陌生——Seed Beauty,正是一手缔造了Colourpop神话的美妆厂商。
三年以来,你无法在任何线下渠道见到Colourpop的产品,购买只能靠线上的官网和大型电商。直到去年下半年,这一品牌才入驻丝芙兰,成为丝芙兰价格更低廉的品牌。
5美刀的唇膏,8美刀的眼影,丰富的颜色选择,高产的更新速度,加上轻库存——仔细研究colourpop的起家,会发现这是和HM、Zara相似的快时尚打法。
支撑其网红彩妆品的,是背后一整条柔性供应链。
彩妆和服饰一样,产品时效性特征非常明显。一种颜色和妆效什么时候流行,流行多久,是有明显的周期性和时效性特征的??疃嗔可?,定制化,轻库存,才是这类个性化彩妆品牌能适应市场需求的诀窍。
据传,Seed beauty与网红K妹Kathleen Lights合作定制唇膏时,发售日5天前双方才开始正式洽谈。调研开发方面,则能根据K妹评论的留言快速做出反应。
相比于国际品牌每一季都会推出彩妆新品+各种节日限定,本土彩妆品牌在推出新品方面总是显得笨拙和滞后。与中小品牌合作的国内OEM/ODM企业,已经习惯了规?;纳唇档统杀尽?/p>
重库存会导致对市场反应存在严重滞后性。而中小初创品牌即使想切入细分市场或个性化市场,本应灵活的生产,也因为议价能力低,难以撬动上游。
中国有一部分网红和美妆博主先一步实践了网红+OEM的模式,整体来说SKU单一,销量不算可观。也许随着网红经济的进一步规范和MCN(一种从Youtube衍生的网红经纪人模式)的引进, 国内网红的个人ip能转化为更强的消费号召力。
未来对于彩妆初创品牌,谁能优先建立更灵活、有弹性的供应链,谁就能先一步在彩妆市场抢占先机。
03 前景展望
1 国产品牌将会迎来新的成长空间。
对比日韩的产业历史,你会发现本土的化妆品牌都会迎来一波新的增长机会。所以基于年轻人的消费升级,国产品牌会迎来新的增长与投资的空间。国产品牌在实现本土化过程中,开发具有中国文化属性的化妆品会成为一种潮流,类似于百雀羚这样的品牌已经迎来非常大的增长空间与机遇。
2 95后会催生新一代的护肤品牌。
营销学经?;崴狄痪浠敖凶鍪裁炊济淮恚皇翘狭?。全新的95后会带来自己的品牌价值主张,未来几年大品牌将会遭遇到比较大的挑战,年轻用户为了在心里区间上与其他品牌区隔开来,一定会开始追逐属于自己的年轻品牌,这中间可能会诞生新的品牌机会。
3 专业化催生更加细分的化妆品品类。
中国的产品与消费需求正处于过剩阶段,这就会为产品的专业化细分提供土壤与基石。更加围绕着垂直人群的产品需求,更加服务特殊小众的产品需求的个性化需求等待释放,定制化产品和柔性供应链的革新时机都已经开始成熟。
4 专业的为MCN服务的柔性供应链产品公司会开始出现。
基于垂直的碎片化流量的社交媒体时代,养活了众多的彩妆博主,彩妆博主这批网红和达人善于经营用户,洞察用户需求以及与用户之间实现品牌的互动,但是却缺乏合适的供应链为这些化妆品提供更加细分的服务。所以专业的具备柔性供应链生产能力的to b服务商就变得非常具有价值,对于化妆品这样的庞大产业链而言,会诞生很多完善生态的服务商,比如还有垂直于产业的产业媒体。
5 网红品牌的天花板显现,并购和整合浪潮将会开始。
单一的网红品牌天花板太明显,把若干个网红品牌集聚到一起的网红品牌集团开始出现,而微商这样的社会化营销渠道的正规化路径也开始显现,如何成体系成规模去运营微商的渠道和品牌,形成更多社会化流量融合,是这些网红品牌需要考量的,尤其是如果想由网红品牌走向专业品牌,还需要在渠道和供应链升级上发力。
6 产品渠道整合加速,新零售业态的化妆品快闪、集合店业态涌现。
作为新零售元年的2017,各种新零售业态层出不穷,但是大都集中在食品、餐饮这一端的创新,在化妆品渠道缺乏有效的创新动力,2018年值得期待的是会不会出现一些新的零售业态变革现有的渠道营销方式,毕竟线下依然是化妆品的主力市场。
总之,化妆品新消费这个赛道是一个巨大无比的赛道,蕴藏着非常多的投资与升级机会,这里面出现的国产品牌是一件必然发生的事情,我们有理由更加关注这个市场和赛道。


RSS


云辉客服