前言
近几年来,随着化妆品行业的迅速发展,化妆品包装作为现代化妆品工业的最后一道工序,越来越引人注目?;逼钒霸诜奖慊逼反⒋?、?;せ逼吩耸湟约靶逼废壑衅鸬街匾饔?。最常见的化妆品包装材料包括玻璃包装、金属包装、塑料包装以及软包装等。其中塑料是化妆品包装的主要材质,占据的市场份额超过70%。
化妆品行业经过几十年的发展,已从20世纪80年代全国化妆品全年人均消费不足1元,到现在全年人均化妆品消费达100元,发达地区可达400元以上。与此同时,关于化妆品的各种质量问题也随之而来。这些问题中,一部分是由于化妆品本身的毒性,另一部分则是由于包装材料中有毒有害物质迁移进入了化妆品。长时间以来,国家监管部门一直都把关注点仅仅着重于化妆品本身的有毒物质含量,却常常忽视了化妆品包装材料的毒性作用。有关文献中曾提到,化妆品的塑料包装材料中确实存在有小分子向包装内容物迁移的现象,特别是向油脂类内容物的迁移量不可忽视?;逼返闹饕煞种徽怯椭?,所以只有选择合适的包装材料和包装方式,才能真正有效地保障化妆品的质量和使用者的安全。
1.化妆品容器常用包装材料
化妆品包装使用的材质非常广泛,常见的包括玻璃包装、金属包装、软包装及塑料包装等。
1.1玻璃包装
玻璃是一种传统的包装材料。由于具有惰性、不易渗透、透明美观等优点,玻璃包装在化妆品包装领域一直占有重要的位置,尤其是在香水等高端化妆品市场上基本上处于垄断地位。
但是近几年来,随着玻璃原材料价格的不断上涨、能耗高和生产成本的不断上升使得玻璃生产企业的利润大幅度下降,这在很大程度上制约了企业的发展。同时,在制造玻璃包装的过程中还会造成废水、噪音、粉尘等环境污染。为此,国家对于玻璃生产企业准入审批进行了更加严格的限制。
除此之外,玻璃包装在使用上也存在一些固有的问题,比如使用前的清洗和使用后的废品处理,以及不方便运输等。同时,对于低温的敏感性也是玻璃包装的一个严重缺陷。我国南北方温差极大,南方制造的玻璃包装运到北方极易因为天气寒冷而引发质量问题,这制约了玻璃包装的使用。所以,目前玻璃包装已逐渐在减少,其主流地位已经被撼动。
1.2金属包装
在化妆品包装中,金属包装材料主要是用于口红、护手霜和粉饼等,市场具有一定的局限性,所以使用量较少。经过一次次地技术革新后,金属包装已经由早先的以黄铜为主转变为以铝为主。据有关文献报道,在塑料包装逐渐取代金属包装的近6年中,全球的金属化妆品包装材料的增长率只有6%。主要增长率来自于东欧,因为这个地区护手霜类产品的需求带动了金属包装材料的使用。而目前纯金属的包装也越来越少,生产金属与塑料相结合的包装将成为这种产品的主流方向。
1.3软包装
常见的软包装分为三种:纸包装、塑料软包装以及复合材料软包装。纸包装主要用于固体化妆品的包装和一些产品的外包装,如香皂等。塑料软包装的市场主要集中在塑料包装的补充装和小容量一次性包装产品上,形式上比较多见的比如三边封包装袋、异型包装袋以及加嘴的液体自立袋。三边封包装袋广泛用于洗衣液和洗发水的促销装,而异型包装袋则大多数使用在洗发水和护发素的套装包装上。与传统的硬性塑料包装材料相比,塑料软包装材料更加节能环保、使用方便、并且能在一定程度上突出产品优点。而复合软包装相对来说材料更加轻软,易于折叠,主要用在一次性小包装的化妆品上,比如面膜或者化妆品小样等。软包装的使用在一定程度上降低了包装成本,节约了仓储和运输费用,同时更有利于消费者的使用和携带。
1.4塑料包装
随着新技术新产业的发展,塑料包装的优势越来越明显。与其他包装相比,塑料包装的比重小,更易着色,更耐摔且可塑性强,能够制成各种各样规格大小、造型各异的容器。它的印刷性能也非常好,通过喷墨、印刷和热转印等方法,能把标识、说明及条形码等直接印在塑料瓶表面。同时,塑料包装价格低廉,更适合大规模生产。目前塑料包装占据的市场份额已超过70%。
比较常见的塑料化妆品包装材料有很多,常见的包括:聚乙烯(PE)、聚丙烯(PP)、聚氯乙烯(PVC)、聚对苯二甲酸乙二醇酯(PET)、聚甲基丙烯酸甲酯(PMMA)、丙烯腈-丁二烯-苯乙烯(ABS)和乙二醇改性聚对苯二甲酸乙二醇酯(PETG)等。其中,PE和PP主要用于乳液类化妆品的盛装,如润肤乳、保湿乳等,PVC大多用于酒店宾馆等一次性使用的化妆品,PET则主要用于爽肤水、柔肤水以及膏霜类化妆品的包装,而ABS更常见于各种塑料容器的外壳等(并不直接与化妆品接触)。
除此之外,近几年来改性塑料材料在化妆品包装行业内的应用范围也越来越广。PETG作为一种经过改性得到的聚酯,凭借其良好的加工性能满足了消费者对于商品外表包装越来越高的要求。PETG制品不仅具有玻璃一样的透明度和很好的光泽度,耐冲击,还能够按照要求被制造成特殊的形状并显示出不一样的效果,比如磨砂、金属光泽、明亮的颜色甚至大理石纹理等。目前PETG制品已经应用于口红管、化妆盒以及香水瓶等多个方面。除了瓶子本身外,常见的分配泵和压缩帽也大多为塑料包装。
以塑料代替玻璃作为化妆品包装材料,使得化妆品更轻便并容易携带,而且美观性也不会下降。塑料包装的这些优势使得它的应用范围越来越大,在化妆品包装中的比重也逐渐提升。
2.化妆品塑料包装材料的安全性
2.1塑料包装材料的生产现状
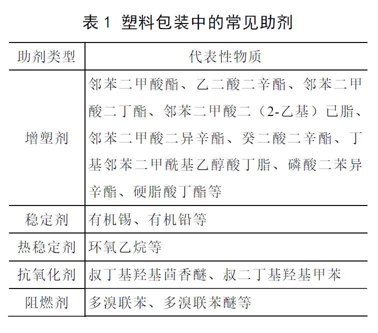
随着化妆品行业的快速发展,企业之间的竞争也越来越激烈。生产商们一方面要提高化妆品本身的质量,另一方面也对产品的包装有了越来越高的要求。而塑料作为化妆品包装的主要材质,更是被大多数生产商所青睐。但是不同种类的塑料包装都存在各自的问题。PET的机械强度大,透光率高,但易带静电;PVC的分子间作用力大,阻燃性好,然而可塑性差。因此,为了进一步改善塑料包装的加工和使用性能,满足消费者的不同需求,许多生产商会在塑料包装的生产过程中加入各种添加剂,比如增塑剂、稳定剂、热稳定剂、抗氧化剂以及阻燃剂等。表1为塑料包装材料中的常用助剂。
除此之外,作为石油下游产物的一种有限资源,塑料的再回收也并不少见。与非再生包装材料相比,由于已经使用过一次甚至几次,利用再生材料生产的包装的使用性能会大大下降。而相对的,生产商们为了改良产品的使用性能,就需要再加入更多的添加剂。这些添加剂虽然在一定程度上改善了塑料包装的化学性能,但是却对产品的使用安全性造成了隐患。与此同时,塑料树脂本身的一些低分子物质在反应不完全的情况下也会残留在材料中,如合成过程中的残留单体(乙醛、氯乙烯)等。当遇到光照或者高温时,这些低分子物质会发生降解进而从材料中析出。如果该材料用于化妆品包装,则很可能会迁移到化妆品中,从而危害使用者的健康。
2.2国内外相关法律法规
针对于化妆品包装材料的安全问题,我国的检验监督仍处于空白阶段,有关化妆品包装材料方面的研究文献也非常有限。在国家2007版《化妆品卫生规范》中,关于化妆品包装的要求是这样描述的:“化妆品的直接接触容器材料必须无毒,不得含有或释放可能对使用者造成伤害的有毒物质?!钡枪赜诰咛宓募觳獗曜家约霸跹潘阄薅救床⒚挥忻魅返乃得鳌2⑶以谥蟮墓娣兑约捌渌嘤Φ陌氨曜贾校⒅氐闹饕遣牧系奈锢硇阅芎臀郎匦?,而对包装的安全性涉及不多。因此,国内目前对于化妆品包装材料的测试并没有统一的严格标准,多是依靠企业内部自行监督,不同企业检测方法也各不相同。
在欧盟和FDA的相关管理规范中,对于化妆品包装材料的检验和规范标准也较少涉及。管理规范中大多针对的都是化妆品本身组分的禁限用物质,而没有对包装提出明确要求。然而,对于化妆品包装来说,尤其是接触型化妆品包装,对其所含物质进行检验是很有必要的,应该纳入国家监督管理的范畴。
值得注意的是,因为化妆品和食品都会被人体吸收,化妆品对于人体的危害也类似于食品对人体的影响。而且化妆品的主要成分是油脂和水,在很大程度上和食品接近。所以食品包装检验标准对化妆品包装来说也是适用的。在我国化妆品卫生规范中提到,对于化妆品检测中没有涵盖的项目,可以采用食品或者药品的检验方法来执行。
2.3化学物质的析出与迁移
众所周知,化妆品中除了少数几个品种是纯固体外,其他的包括乳状和膏状类化妆品都属于液体或者半液体,其中含油脂类物质的成分比例是非常高的。而且,化妆品的保质期一般都很长,几乎都在一年以上,远远高于食品的保质期。有研究表明,和其他类物质相比,在与油脂的长期接触中,塑料包装中的有毒有害物质迁移量最高。塑料中的添加剂如增塑剂等随着时间的推移都会在与产品的接触中进入化妆品、或是存留、或是改变化妆品内容物的组成。
从机理上分析,之所以塑料包装中的有毒物质会向化妆品内部迁移,一方面是因为浓度梯度,即包装材料直接与化妆品相接触的界面处存在很大的浓度梯度;另一方面则是由于扩散行为,即化妆品本身也会和包装材料发生相互作用,甚至进入到包装材料内部而导致迁移物被溶解。这也就意味着长期储存并且与内容物接触,塑料包装中的有毒有害物质迁移到化妆品中的可能性非常大。
由于国内对于化妆品包装材料安全性的关注一直都比较少,关于其中有害物质迁移的文献也并不多见。2005年郭重山等参照食品包装的标准对在用的化妆品包装进行了随机抽样检测,在进行检测的理化项目104宗中,包装瓶超标10宗,超标率为9.6%。这证明包装材料中的有害物质的确发生迁移并且迁移量不可忽视。2011年曹进等对化妆品包装检测及检验内容进行了回顾,指出在这一领域的监管空白,提出化妆品包装材料检验是化妆品检验未来发展的重要内容之一。同年刘扬眉等通过对化妆品用包装塑料中可能迁移的有毒有害物质的研究和分析,证明了塑料中的添加剂里面含有的某些物质确实存在一定的毒性。向斌等以化妆品和塑料包装为研究对象,通过在不同的时间和储存温度下比较析出物质量的变化,从而来揭示化妆品与塑料包装间析出物的迁移规律。
最终试验结果表明:油脂类化妆品与塑料包装间的迁移情况较为严重。2014年赵欣欣等采用医药包装材料标准,对市售化妆品塑料包装材料的析出物进行检测。结果证明采用医药包装材料标准来检验化妆品包装材料安全性是可行的,同时也从侧面证明市售化妆品塑料包装中的确存在有害物质析出的现象。2016年吕鑫亮采用聚碳酸酯在化妆品模拟物中进行双酚A迁移实验,以此来研究化妆品基质、温度、时间以及湿度对于双酚A迁移量的影响,结果证明塑料包装对于醇类化妆品阻隔性能不佳,并且醇类有助于聚碳酸酯的水解。因为水剂类的化妆品含有大量的醇类以及水分,所以双酚A有透过塑料包装渗入化妆品内部的现象。2018年孙春峰等取五种不同材料的化妆品包装,对其中的助剂邻苯二甲酸酯含量进行了测定。邻苯二甲酸酯作为一种能够有效提高材料强度、柔韧度和加工工艺性能的常用助剂,容易与材料中的聚合物分子相结合并且在一定程度上具有游离性和潜在迁移性。最终检测的结果证明各中材料中几乎都含有邻苯二甲酸二丁酯,虽然含量不尽相同。
同样的,在高分子材料有害物质的析出和迁移方面,国外的学者们也进行过相关研究,其中以食品包装为主,对化妆品包装材料的研究相对较少。2001年Cooper等[36]研究了PP中常用的五种添加剂在橄榄油中的迁移量,结果证明温度对添加剂的迁移量有很大影响。在121℃/2小时的条件下,添加剂的迁移量是70℃/2小时条件下的10倍左右。2010年Garcia等对不同温度条件下的9种抗氧剂在4种EU食品模拟物中的稳定性进行了研究,结果同样证明温度对抗氧剂的稳定性有重要影响。同年Amberg-Muller等对酒店一次性用软PVC包装化妆品进行检测,结果发现储存期间增塑剂邻苯二甲酸酯的含量逐渐升高。这证明软PVC包装中的邻苯二甲酸酯发生了迁移并且迁移量随时间增加。
综合国内外研究结果可以看出,化妆品包装材料中确实存在有毒物质向化妆品内部迁移的情况且迁移量不可忽视。同时,外在环境的改变会在一定程度上影响有毒物质的迁移量,比如随温度的升高而加剧。
3.化妆品包装材料的检验需求
长期以来,关于限制化妆品包装材料的成分和范围,国内外都没有出台明确的法律法规,也没有关于添加剂和小分子迁移物质的具体说明。当前化妆品卫生监督检验常常将重点放在化妆品内容物本身的卫生化学指标和微生物指标上,检验的项目相对比较少。关于化妆品包装的相关检测更是少之又少。而通过仅仅几项或者几十项的检验项目就对化妆品整体的卫生质量进行判断,这显然不全面。
除此之外,企业的常规检测也主要是从视觉和物理性能这两方面展开。例如,包装材料阻隔性的检测、密封性的检测、耐冲击性的检测等。这些检测项目仅仅针对包装材料本身的物理性能而非化学指标,并不能完全保证其与内容物接触后的安全性,比如两者之间的相容性,包装材料的溶剂残留以及添加剂和小分子的迁移等。法律法规的不健全和相关检测手段的不完善使化妆品质量尤其是化妆品包装的安全性无法得到保障。
然而,化妆品是直接与人体接触的,通过涂抹、喷洒或其他方法,会散布于人体表面各个部位,然后经皮肤吸收。流入市场的化妆品若含有毒有害物质,必然会引起或大或小的健康威胁。
与此同时,化妆品包装材料内的各种添加剂和小分子迁移物都带有不同程度的毒性。比如软质的PVC中,增塑剂的含量最高可达到30%,溶出量可达到百分之几十。而增塑剂是一种毒性比三聚氰胺更强的物质,会干扰人的内分泌,影响生殖系统。一旦这些有害成分进入到内容物中,则很可能会通过与皮肤接触直接进入人体,甚至会造成基因毒性进而传给下一代。
综上所述,化妆品包装材料及其组成物质检验应该尽快合理地纳入到化妆品检验体系中,尤其是针对包装材料中可能会影响人体正常生理功能甚至产生致癌性的物质,应该尽快建立限制标准及检验规范。
4.化妆品包装材料的发展趋势
当今社会的发展节奏越来越快,化妆品的消费量也越来越大。在科学家和塑料生产商的共同努力下,塑料包装的各项性能正在逐渐被改善,生产技术也不断革新。在这种形势下,以塑料包装为代表的化妆品包装材料呈现出一片强势增长的势头,市场前景不可估量。从目前来看,化妆品包装材料的发展趋势表明,未来化妆品包装材料仍将主要以塑料包装为主,并将逐渐取代玻璃等其他材料。与此同时,社会和政府对于可持续发展概念和绿色环保的提倡越来越深入人心,科学的发展和人民生活水平的提高也促使越来越多的人开始关注自己的身体健康。如何将“绿色可持续”和“安全无公害”相结合,提高塑料包装的安全性,避免有毒有害的物质迁移到化妆品中,将是未来要解决的重要问题。
结语
综上所述,在未来的很长一段时间里,塑料包装仍将凭借其质轻价廉、坚固且容易生产等不可替代的优势占据化妆品包装市场的主要位置。但是塑料包装内含有的有害物质在长时间下易发生迁移,进入内容物中从而影响使用者的健康。针对这一点,政府要进一步完善法律法规,对化妆品包装材料进行规范性监管。企业要加强自我监督,降低添加剂的使用量。从材料本身来讲,将绿色、安全与塑料包装相结合生产绿色安全的塑料包装材料将是未来化妆品包装材料主要选择方向。一直以来,包装材料的选择都是全球所关注的一个复杂性的问题。
由于受到成本等问题的限制,当前市场上通用的化妆品包装材料大多都不属于绿色安全的塑料包装。因此,选择一种合适的绿色安全的包装材料对化妆品进行包装将是社会经济发展所面临的一个重大问题,这也是?;せ肪澈投匀死嗌涸鸬囊桓鲋匾逑帧?


RSS


云辉客服